环球ug娱乐(中国)有限公司
Toggle navigation
OA登录
|
邮箱登陆
关于我们
集团简介
联系我们
港区风景
集团党建
企业文化
“启航”文化
新闻中心
业务介绍
招标公告
信息公开
信息公开
东莞市公益广告库
招标公告
Toggle navigation
招标公告
中标公告
招租公告
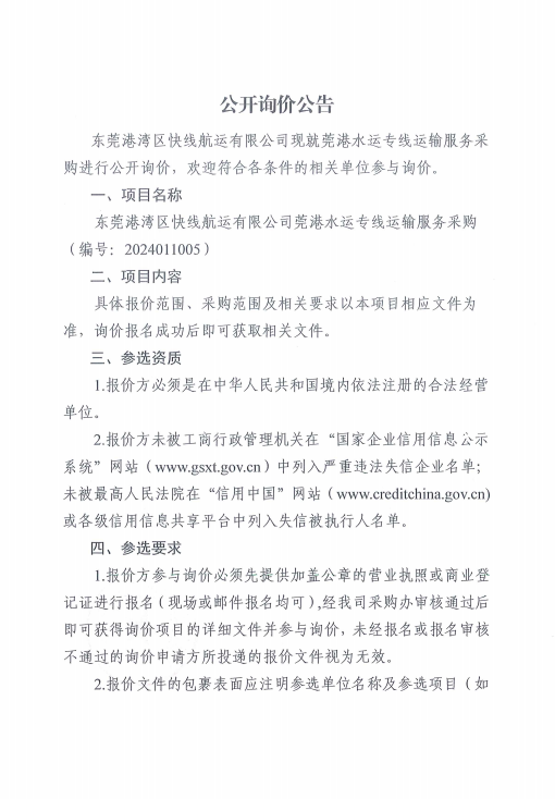
东莞港湾区快线航运有限公司莞港水运专线运输服务采购公开询价公告
2024-11-27 14:48
扫一扫在手机打开当前页