环球ug娱乐(中国)有限公司
Toggle navigation
OA登录
|
邮箱登陆
关于我们
集团简介
联系我们
港区风景
集团党建
企业文化
“启航”文化
新闻中心
业务介绍
招标公告
信息公开
信息公开
东莞市公益广告库
招标公告
Toggle navigation
招标公告
中标公告
招租公告
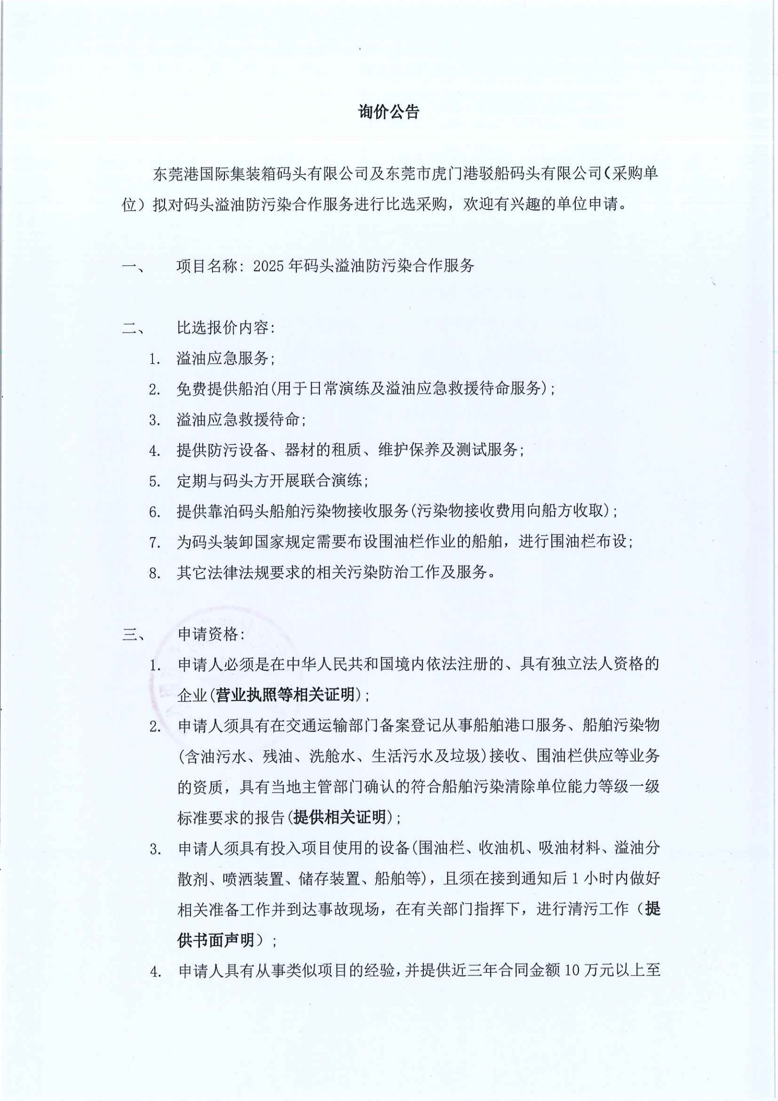
2025年码头溢油防污染服务询价公告(一期、驳船码头)
2025-07-30 18:00
扫一扫在手机打开当前页